
毕业季来啦

时光飞逝,转眼又是一年的毕业季啦,不知道各位即将毕业的小伙伴们有没有拿到心仪的offer呢?有的同学说,我的简历还没有做好呢,怎么办呢?别急,这里有来自草业161班即将毕业同学的3份优秀简历,一起来看看吧!

01
优秀范例
eg.1

设计说明:
在设计这份简历时,我把制作简历分为了三个步骤,第一步为选择格式,第二步是填写信息,第三步是精简信息突出重点。
首先是选择格式,现在网络上有非常多可以参考的格式,有各类五花八门的,动态静态的,但是作为一份科研简历,简洁为上,所以我没有选择任何格式,而是用了简单的表格来填写自己的信息。
在简洁的基础上,还想让HR一下子就能看出我有哪些匹配这个岗位的优势,所以,在交代了自己在基础信息之后,我把自己准备写在简历上的信息做了排序,由于“生物研究院草类研究员助理”这个岗位是个研究型岗位,我把我在大学阶段做的研究以及成果做了重点且比较详细的介绍,然后是自己比较有特点的实习以及交流经理,以此来填满我在大学期间的社会交流方面信息,以体现自己的综合素质,在介绍了以上两个内容后,我填写了自己的获奖经历,最后再“包装”一下自己。
在填写完自己的各种经历以及奖项后,我认真精简了简历上的文字,改变了其中的一些表达,让表达更加的简练、直白,并把想被HR注意到的内容单独成行、加粗,特别在获奖情况上一项,把重要的奖项放在前面,并加注了这个奖项的获奖比率,在不说假话的基础上,有占一些信息不对称的优势,比如“璞玉奖学金”这个奖项我填写的是全校仅有两名学生获得,其实是因为这是一项学院奖学金。
以上就是我的简历设计说明。
02
优秀范例
eg.2

设计说明:
本人毕业于南京农业大学18禁漫
草业科学专业,本校该专业在全国大学中排名前五,具有雄厚的师资力量和完备的教学知识体系。其次,本人在大学期间学习了《运动场草坪建植》、《草坪草》、《高尔夫球场管理》等课程,对这些课程的学习具有浓厚的兴趣,课程平均分90分以上,因此本人具有完备的高尔夫球场理论知识体系储备。
本人在大学期间担任了学院新生篮球队队长、学院团委副书记等职务,在大学期间的这段经历使我的语言表达能力、沟通协调能力、文字组织能力、统筹计划能力、信息收集能力得到了一定的提升。其次,在大学期间我参观了南京中山国际高尔夫、浙江千岛湖高尔夫等,并在牌楼基地进行了为期两周的高尔夫养护管理实训,使本人对于高尔夫球场的养护管理具备了一定的专业能力。
本人应聘单位为南京中山国际高尔夫球场,该单位与南京农业大学18禁漫
具有一定的往来,学院老师经常提供技术上的支持,高尔夫球场主要负责人为南京农业大学优秀校友,有很多同专业的师兄、师姐在该单位工作,因此本人应聘具有丰富的人脉资源优势。
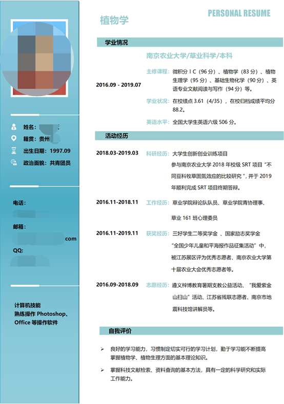
03
优秀范例
eg.3

设计说明:
这份简历是计划研究生复试前给导师发的,以方便意向导师了解自己。简历的排版如图所示,我认为这样排版可以给人一种美观的感觉。同时,还将自己的意向专业方向标于简历中比较显目的位置。
我将简历一共分为四个部分:首先是自己的基本信息;第二是自己的学业状况。主要说明自己的成绩、排名以及与意向专业相关的学科的考试成绩标出,以此说明自己在与意向专业相关的课程上是有认真学习,专业课的基础比较扎实;第三我又将其细分为科研经历、工作经历、获奖经历以及志愿经历三部分。除了自己的成绩以外,要思考自己还参加了什么活动?有什么活动、证书可以很好地表现出你的研究能力。但是由于自己在科研经历这方面有些欠缺,从来没有发表文章和参与一些重要的学术科研活动,所以我就简单介绍了一下自己本科期间参与过大学生研究训练计划(SRT)与其研究内容。工作经历可以说明在本科期间自己的工作能力,活动组织能力。获奖经历可以说明自己的学习能力、创新能力等,从中选出了一部分重要的、级别高的、有意义的进行描写,删掉了一些重复的或相同等级的。我单独将自己的志愿经历拿出来写是因为这对我而言是大学生活中比较有意义的一部分,所以我就写出来说明一下自己的社会实践经验。第四是自己的自我评价,我选择去简写这部分,抓一些与科研相关的内容进行描述,比如基础知识扎实,具备科技文献查阅的能力这一些简单的。自我评价说太多会给人一种说空话的感觉。
最后,祝愿大家都能获得心仪的offer!

排版编辑:徐文楷
责任编辑:董宝莹